技术贴:祛除纺织面料的污渍原理及常用方法。
面料织物的使用过程中会沾染污渍,有些污渍采纳常规的水洗或干洗方法无法去除,这时应该选择适当的去污剂或化学药品进行局部去除。

一、污渍去除的原则
根据不同的纤维材料、不同污渍,采纳不同的去污剂进行除渍。
(一) 沾上污渍完可能及时的去除
布料沾上污渍后要及时去除,时间过长,污渍会渗透到纤维内部和纤维牢固结合,甚至会发生化学反应,以致不能去除。
(二) 不同类型的污渍采取不同的措施
同一种污渍在不同织物上,选用的去污剂和方法各不相同。要根据污渍的性质和织物的种类,选用适当的去污方法和去污剂。
(三) 不同的种类的织物采取不同的措施
某些去污剂对部分纤维或色泽有损,需先了解布料的纤维成分,在选用合适的除渍剂和方法。
(四) 动作要轻松,切忌剧烈硬刷
去污时动作要轻松,由污渍外围向中心擦拭,以去污渍扩散。
二、污渍去除的一般方法
不同的织物应采纳不同的去污方法。目前污渍去除的主要方法有喷射法、浸泡法、擦拭法和汲取法。
(一) 喷射法
利用喷射枪喷射力的作用去除水溶性污渍的方法。适用于结构紧密、承受能力强的布料。
(二) 浸泡法
利用化学药品或去污剂和布料上的污渍有充分的反应时间以达到去除污渍的方法。适用于污渍和布料结合紧密且污渍面积较大的织物。
(三) 擦拭法
利用刷子或洁净的细白布等工具对污渍擦拭以去除污渍的方法。适用于污渍渗透较浅或较易去渍的织物。
(四) 汲取法
对布料上的污渍注入去污剂后,待其溶化,然后再用棉花汲取被去除的污渍的方法。适用于质地精细、结构疏松且易脱色的布料。
三、污渍去除时应注意的问题
(一)注意安全
汽油、酒精、松节油等为易燃品,使用和存放时要远离火种。草酸要注意防毒,有机去污剂用后要加盖密封,以防挥发。
(二)注意去污剂的性质和使用方法
强酸会使棉、麻、黏胶纤维等布料炭化,应注意把握浓度、温度和时间。丝、毛纤维布料不用氨水或碱水除渍,必要时浓度肯定要低,操作要快。用有机溶剂去除化学纤维织物上的污渍时,要预防织物溶化而导致破损。上色和印花织物要预防褪色和搭色现象。
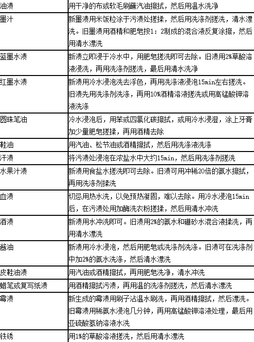
四、常见污渍的去除方法


发表评论