一批纺织类非遗工坊入围“非遗工坊典型案例”推荐名单
数码印花网2023-03-11 15:43:24数码印花资讯369来源:数码印花
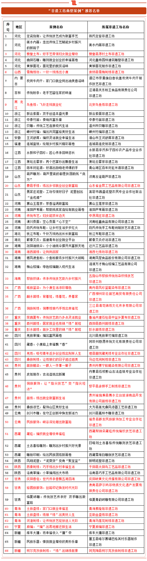
12月12日,文化和旅游部非物质文化遗产司发布“非遗工坊典型案例”推荐名单,并进行公示,一批纺织非遗工坊入围。
据了解,非遗工坊是指依托非遗代表性项目或传统手工艺,开展非遗保护传承,带动当地人群就地就近就业的各类经营主体和生产加工点。
非遗工坊的认定应符合以下条件:一是依托本地区一项或多项非遗代表性项目,或者富有特色、具备一定群众基础和市场前景的传统手工艺开展生产;二是具备能够开展生产的场地、水电暖、工具设备等条件;三是以脱贫人口、监测帮扶对象为重点,吸纳带动脱贫人口就业数量较多、成效较好。具体条件可参照当地就业帮扶车间认定标准,结合非遗工坊生产经营实际合理确定场地、吸纳带动就业人数等条件,持续做好脱贫人口、监测帮扶对象的就业帮扶,巩固拓展脱贫攻坚成果,助力全面推进乡村振兴。


发表评论