无梭织机边撑装置的使用
数码印花网2023-07-16 08:48:48数码印花资讯314来源:数码印花
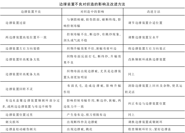
无梭织机边撑装置应与相应的边撑匣座配套使用,二者位置要求上下前后平行一致,边撑装置在边撑匣内,铜刺环、橡胶辊、钢刺辊拧紧后运转必须灵活,如安装双边撑装置,前后二者必须平行,边撑匣盖与边撑装置的间隙应对称,一般来说,间隙是织物的2~3倍,在运转中,布边与铜刺环的外侧一环相接触,边撑装置有左右或长短轴之分,反螺旋或短轴装在左侧边撑匣内。顺螺旋或长轴装在右侧边撑匣内。在织造中,通过织物的回转,外侧针刺首先刺入织物的边部,利用刺针的运转角度来升幅和阻止布幅的收缩,然后随着角度的变化,升幅力逐渐减少,后利于脱针(如下表所示)。


发表评论