美国发布亿美元征税产品第二批排除清单
美国当地时间2020年3月12日,美国贸易代表办公室(USTR)公布第二批3000亿美元加征关税商品清单项下的产品排除公告,批排除的8个税号(其中5个为纺织服装税号,详见下表)为完全排除,这次排除新增税号3926.90.9990、6307.90.9889、8479.89.6500、9004.90.0000项下的部分排除产品,都是医疗相关用品,其中包括纺织服装产品1个税号:6307.90.9889。被排除的产品在出口美国时将不再被加征7.5%的关税。本公告列明的被排除产品的有效期为2019年9月1日至2020年9月1日。
2019年8月20日,美国贸易代表办公室(USTR)决定对年贸易额约为3000亿美元的中国货物征收10%的税款。该行动清单A所列产品的附加关税于2019年9月1日生效。2019年8月30日,USTR决定将附加税税率从10%提高到15%。2020年1月22日,USTR决定将税率从15%降至7.5%。清单B仍未开征。
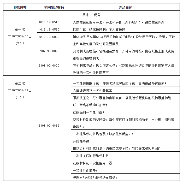
本次排除的纺织服装产品描述与HS码如下:
1)6307.90.9889:一次性使用的冷包,即时吸热化学反应冷包,由纺织品外衬组成;
2) 6307.90.9889:人造纤维织物一次性鞋靴套;
3) 6307.90.9889:眼部按压物,每个覆盖物由填充有二氧化碳或凝胶珠的织物覆盖物组成,带或不带钩环扣带;
4) 6307.90.9889:纺织品制一次性口罩;
5) 6307.90.9889:纺织材料制成的凝胶垫,每个都有可拆卸的织物袖子,呈心形、圆形或象限形;
6) 6307.90.9889:一次性纺织材料热包装(放热化学反应);
7) 6307.90.9889:开腹棉海绵;
8) 6307.90.9889:用纺织材料制成的病人约束带或安全带,带钩环或梯锁紧固件;
9) 6307.90.9889:一次性血压袖套纺织材料;
10) 6307.90.9889:纺织材料制一次性医用口罩;
11) 6307.90.9889:一次性听诊器盖;
12) 6307.90.9889:棉质方形或矩形梭织纱布海绵。
3000亿美元征税产品排除清单中纺织服装产品排除汇总表

本次3000亿排除清单USTR公告原文地址:https://ustr.gov/sites/default/files/enforcement/301Investigations/%24300_Billion_Exclusions_Granted_March_2020.pdf
AAA面料网NHGMKJLOI87

发表评论